南澳岛公交大全
详情
一、汕头直通南澳县城161路公交(岐山客运站往返裕源电影院)
南澳冬季末班(11月-4月)18:30
夏季末班(5月至10月)19:00
汕头末班(部分冬季夏季)18:30
【收费标准】
无卡投币:票价2-14元
1、岐山客运站—南澳县城全程14元
2、岐山客运站—八孔桥(南澳大桥西)7元
3、八孔桥(南澳大桥西)—南澳县城7元
主动刷卡:可刷汕头公交卡、鮀城通、岭南通、羊城通
二、汕头对接南澳大桥105路公交(人民广场东往返澄海莱芜渡口)
【运营时间】
汕头市区:7:30-17:00
澄海区:8:30-18:00
【收费标准】
无卡投币:票价2-5元
主动刷卡:岭南通、本地公交卡、鮀城通
6:30-18:35
【收费标准】
无卡投币:票价3元
主动刷卡:岭南通、本地公交卡、鮀城通
7:00 ~ 18:00
【收费标准】
长山尾——县城——云澳——青澳湾 全程9元
[往] 长山尾——钱澳度假村(2元)
长山尾——县城(后宅)(3元)
长山尾——县城——赤石湾(5元)
长山尾——县城——云澳(宋井)(7元)
长山尾——县城——云澳——青澳湾(9元)
[返] 青澳湾——云澳(宋井)(2元)
青澳湾——云澳——赤石湾(4元)
青澳湾——云澳——县城(6元)
青澳湾——云澳——县城——长山尾(9元)
使用空调时,每人加收1元,学生证半价
注:此线路由601路与603路合并而成
【运营时间】
7:00 ~ 18:00
【收费标准】
全程收费4元
分段收费:后宅镇宫前大圆至走马埔村收费2元,走马埔村至吴平寨村收费2元
【运营时间】


南澳冬季末班(11月-4月)18:30
夏季末班(5月至10月)19:00
汕头末班(部分冬季夏季)18:30
【收费标准】
无卡投币:票价2-14元
1、岐山客运站—南澳县城全程14元
2、岐山客运站—八孔桥(南澳大桥西)7元
3、八孔桥(南澳大桥西)—南澳县城7元
主动刷卡:可刷汕头公交卡、鮀城通、岭南通、羊城通
二、汕头对接南澳大桥105路公交(人民广场东往返澄海莱芜渡口)

汕头市区:7:30-17:00
澄海区:8:30-18:00
【收费标准】
无卡投币:票价2-5元
主动刷卡:岭南通、本地公交卡、鮀城通
三、澄海对接南澳大桥203路公交原澄海3路(澄海汽车总站往返莱芜浴场)

6:30-18:35
【收费标准】
无卡投币:票价3元
主动刷卡:岭南通、本地公交卡、鮀城通
四、岛内环岛公交(601+603)路公车(长山尾码头往返后窖)

7:00 ~ 18:00
【收费标准】
长山尾——县城——云澳——青澳湾 全程9元
[往] 长山尾——钱澳度假村(2元)
长山尾——县城(后宅)(3元)
长山尾——县城——赤石湾(5元)
长山尾——县城——云澳(宋井)(7元)
长山尾——县城——云澳——青澳湾(9元)
[返] 青澳湾——云澳(宋井)(2元)
青澳湾——云澳——赤石湾(4元)
青澳湾——云澳——县城(6元)
青澳湾——云澳——县城——长山尾(9元)
使用空调时,每人加收1元,学生证半价
注:此线路由601路与603路合并而成
五、岛内环岛公交602路公车(后宅镇宫前大圆往返吴平寨村(海上渔村))

【运营时间】
7:00 ~ 18:00
【收费标准】
全程收费4元
分段收费:后宅镇宫前大圆至走马埔村收费2元,走马埔村至吴平寨村收费2元
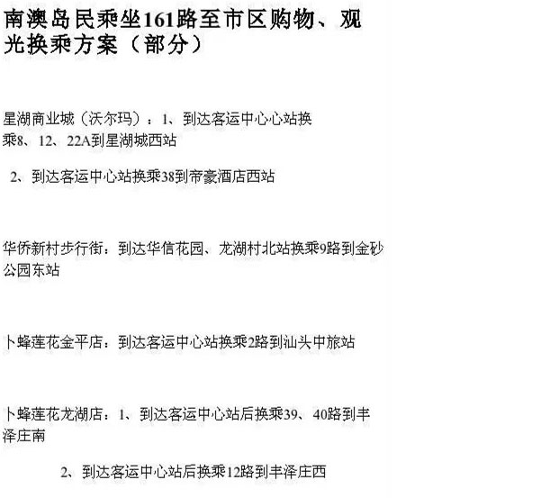
六、汕头各区县及周边地区至南澳岛以及南澳岛民至市区购物游玩公交换乘信息

发表评论
产品分类
联系站长
| 联系人: | 起点源创 |
|---|---|
| 电话: | 0532-86893032 |
| Email: | co@chanzhi.org |
| QQ: | 2692096539 |
| 地址: | 青岛开发区武夷山路167号千禧龙花园 9-1-101室 |

